Importar de China con RAKUMART.ES: Guía Definitiva para Compras Seguras y Rentables

 Por Zoe — Especialista en soporte técnico en Rakumart desde hace 5 años, ayudando a miles de usuarios hispanohablantes a realizar importaciones exitosas desde China.

¿Por qué importar desde China a España con Rakumart

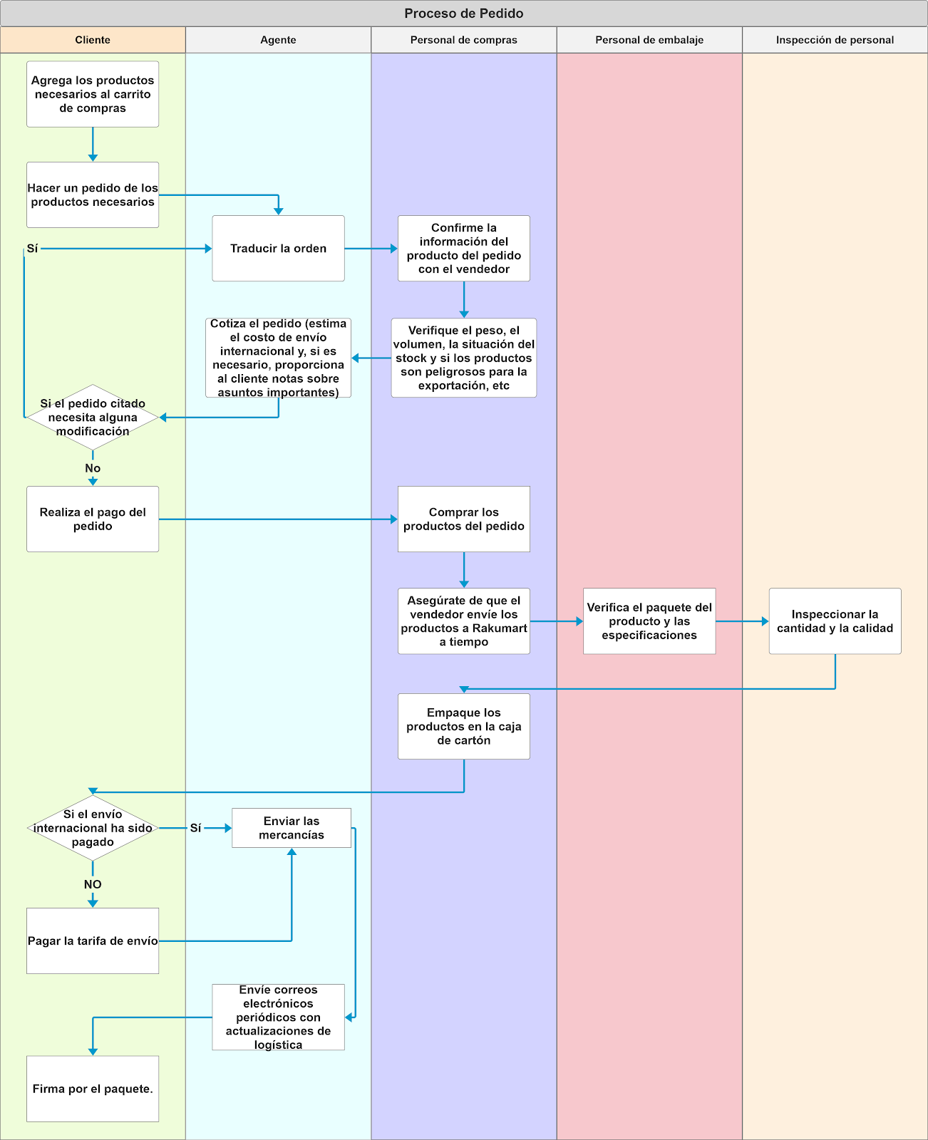
 Importar productos desde China a España puede parecer complicado: encontrar un proveedor fiable en 1688, negociar precios, gestionar el envío internacional y pasar por aduanas. Rakumart simplifica todo este proceso actuando como tu intermediario de confianza, con control de calidad incluido y seguimiento en cada etapa.

En mis 5 años como especialista en Rakumart, he ayudado a más de 3.000 usuarios a completar sus importaciones. El error más común que veo es lanzarse a comprar sin entender el proceso completo. Por eso he preparado esta guía paso a paso para que sepas exactamente qué esperar, cuánto puede costar y cómo evitar problemas.
Esta guía está pensada para:
● Compradores particulares que quieren importar desde China a España por primera vez
● Pequeños negocios y tiendas online (e-commerce) que buscan proveedores en 1688
● Emprendedores que desean reducir costes comprando directamente a fábrica
💡 ¿Qué es 1688? Es la plataforma mayorista más grande de China (del grupo Alibaba), donde millones de fábricas venden productos a precios de fabricante. Está en chino, pero con Rakumart puedes acceder a todo su catálogo en español.

Fase 1: Búsqueda y Selección del Producto en 1688

Paso 1: Busca tu producto en 1688 a través de Rakumart

Existen tres formas de encontrar productos para importar desde China a España en la plataforma de Rakumart:
● Por palabras clave: escribe el nombre del producto en el buscador de Rakumart.
● Por imagen: sube una foto del producto que buscas y el sistema encontrará opciones similares en 1688.
● Por enlace directo: si ya tienes un enlace de 1688, pégalo directamente en Rakumart para ver el precio y las opciones.
🔎 Consejo de Zoe: Cuando busques por palabra clave, utiliza términos genéricos primero (por ejemplo, “funda móvil silicona”) y luego filtra por precio o cantidad mínima. Esto te dará una visión más amplia del mercado.
Buscar productos mediante enlaces de 1688, imágenes y palabras clave del producto

Paso 2: Selecciona variantes y añade al carrito

Una vez que encuentres el producto adecuado, selecciona las variantes disponibles:
● Color, talla o modelo
● Cantidad (ten en cuenta los pedidos mínimos del proveedor)
● Material o especificaciones si aplica
A continuación, haz clic en “Añadir al carrito”. Puedes agregar productos de diferentes proveedores en un mismo pedido; Rakumart se encargará de consolidar todo.

Seleccionar las especificaciones del producto

Paso 3: Revisa tu carrito de compras
Antes de continuar, accede a “Carrito de compras” y verifica:
● ✅ Producto correcto (nombre, imagen, variante)
● ✅ Cantidad deseada
● ✅ Precio unitario
● ✅ Proveedor
Si necesitas modificar algo, hazlo en este momento. Es más fácil corregir ahora que después de realizar el pago.

Añadir el producto al carrito de la compra


Fase 2: Pedido, Cotización y Pago

Paso 4: Selecciona los productos a ordenar

En el carrito, marca con la casilla de verificación los artículos que deseas incluir en este pedido. Puedes dejar otros productos en el carrito para pedidos futuros.
Seleccionar el producto que se desea comprar y realizar el pedido

Paso 5: Procede al pago para crear el pedido

Haz clic en “Pagar” para pasar a la pantalla de confirmación. Aquí podrás:
● Revisar el resumen final del pedido
● Confirmar la dirección de entrega en España
● Añadir comentarios especiales

Paso 6: Añade comentarios y servicios adicionales

Este es un paso importante que muchos compradores pasan por alto. Puedes solicitar:
● Empaquetado especial (por ejemplo, embalaje reforzado para productos frágiles)
● Re-etiquetado con tu marca propia
● Fotografías de inspección antes del envío
● Embalaje personalizado
Añadir notas al producto y seleccionar servicios adicionales

Consulta todos los servicios disponibles en nuestra página de servicios adicionales.

Paso 7: Recibe tu cotización personalizada

Tras crear el pedido, nuestro equipo te enviará una cotización lo antes posible que incluirá:
● Precio del producto (confirmado con el proveedor)
● Coste de servicios adicionales (si los has solicitado)
● Opciones de envío internacional con sus respectivos precios
⏱️ Tiempo habitual de cotización: entre 24 y 48 horas laborables.
Los clientes completan el pedido en Rakumart

Paso 8: Elige tu método de envío internacional

Antes de confirmar el pago, deberás elegir cómo quieres recibir tu mercancía en España. El coste del envío internacional se calcula de la siguiente manera:

Peso real vs. Peso volumétrico: se aplica el mayor de los dos.

Concepto

Fórmula

Peso real

Se pesa el paquete en una báscula (en kg)

Peso volumétrico

Largo (cm) × Ancho (cm) × Alto (cm) ÷ 6000

Ejemplo práctico:
●  Un paquete de 40 × 30 × 20 cm que pesa 3 kg:
● Peso volumétrico = 40 × 30 × 20 ÷ 6000 = 4 kg
● Peso real = 3 kg
● Se cobra por 4kg (el mayor)
💰 Opciones de pago del envío: Puedes pagar los gastos de envío internacional en este momento junto con el pedido, o bien esperar a que se realice el pesaje exacto en nuestro almacén y pagarlo después. Ambas opciones están disponibles según el caso.

Seleccionar el modo de transporte para el envío de la mercancía

Fase 3: Compra, Control de Calidad y Preparación

Paso 9: Rakumart compra a la fábrica por ti

Una vez confirmado el pago del pedido, nuestro equipo realiza la compra directamente al proveedor en China. El vendedor envía los productos a nuestro almacén en China, donde comienza el proceso de verificación.
Rakumart pone un pedido a los proveedores chinos

Paso 10: Control de calidad estricto

Este es uno de los puntos que diferencia a Rakumart de comprar directamente en 1688 por tu cuenta. En nuestro almacén:

● Verificamos la cantidad recibida frente a la pedida

● Inspeccionamos la calidad del producto (materiales, acabados, funcionamiento)

● Comprobamos que las variantes (color, talla, modelo) coincidan con tu pedido

● Detectamos defectos visibles o daños en el transporte interno

Si detectamos algún problema, te informamos inmediatamente con fotografías para que decidas cómo proceder (reemplazo, reembolso parcial, etc.).


Rakumart completa los servicios adicionales



🛡️ Dato de experiencia: En mi experiencia gestionando envíos, aproximadamente un 8-10% de los pedidos presentan alguna incidencia menor (unidades faltantes, color ligeramente diferente). Gracias al control de calidad, estos problemas se resuelven antes de que el paquete salga de China, evitándote sorpresas desagradables en España.

Paso 11: Empaquetado y servicios adicionales

Una vez superado el control de calidad, procedemos al empaquetado para envío internacional:
● Embalaje estándar reforzado para transporte internacional
● Servicios adicionales que hayas solicitado (re-etiquetado, embalaje personalizado, fotos del paquete final)
Los clientes realizan el pago de los gastos de envío internacional a Rakumart

Fase 4: Envío Internacional, Seguimiento y Entrega en España

Paso 12: Confirmación de embalaje y dirección de entrega

Antes de la expedición, confirmamos contigo:
● La información del embalaje (peso final, dimensiones, número de bultos)
● Tu dirección de entrega completa en España
● Cualquier instrucción especial de entrega
Información de empaque de la mercancía y dirección de entrega
Información de empaque de la mercancía y dirección de entrega

Paso 13: Pago del envío (si no se pagó antes)

Si elegiste pagar el envío internacional más adelante, en este momento te enviaremos la cotización exacta basada en el peso y volumen real de tu paquete. Una vez recibido el pago, procederemos inmediatamente con la expedición.
Rakumart organiza el transporte internacional

Paso 14: Coordinación logística y salida del envío

Coordinamos con la empresa de logística internacional la salida de tu envío desde China.

Paso 15: Seguimiento de tu pedido por correo electrónico

Tras el despacho, te mantenemos informado en todo momento:
● 📧 Primera actualización: el mismo día o al día siguiente de la expedición
● 📧 Actualizaciones posteriores: aproximadamente cada 3 días hasta la entrega
● 📧 Notificación de entrega: cuando el paquete esté en reparto en tu zona
Rakumart actualiza las imágenes de logística

Paso 16: Recepción en España

Tu paquete llega a España y se entrega en la dirección que indicaste a través de UPS o FedEx, según el método de envío seleccionado. En algunos casos, la empresa de transporte te contactará para coordinar la entrega.

Cierre del proceso

Con la entrega finaliza el proceso de importación. A partir de aquí puedes:

● Realizar un nuevo pedido con la experiencia adquirida

● Consultar nuestros servicios adicionales para optimizar tus próximas importaciones

● Contactar con nuestro equipo si necesitas soporte postventa

Rakumart actualiza las imágenes de logística

Todo el proceso de compra de productos de China a España por parte de Rakumart

Garantías y Soporte: ¿Qué Pasa si Algo Sale Mal?

 Sabemos que importar desde China a España genera dudas, especialmente la primera vez. Por eso en Rakumart ofrecemos:
● Control de calidad previo al envío, como hemos explicado en el Paso 10
● Comunicación constante por correo electrónico en cada fase del proceso
● Equipo de soporte en español disponible para resolver incidencias
● Gestión de reclamaciones con el proveedor si el producto no cumple lo acordado
Si tu producto llega dañado o no corresponde con lo pedido, contacta con nuestro equipo lo antes posible con fotografías del problema. Evaluaremos cada caso individualmente para ofrecerte la mejor solución.

Preguntas Frecuentes (FAQ)

¿Necesito tener una empresa para importar desde China a España con Rakumart?
No necesariamente. Tanto particulares como empresas pueden utilizar Rakumart.
¿Cuál es la cantidad mínima de pedido?
Depende del proveedor en 1688. Algunos aceptan pedidos desde 1 unidad, pero la mayoría tienen cantidades mínimas. Rakumart te informa del mínimo en cada producto.
¿Puedo hacer seguimiento de mi envío en tiempo real?
Sí. Además de las actualizaciones por correo electrónico, te proporcionaremos un número de seguimiento (tracking) de UPS o FedEx que puedes consultar en sus respectivas webs.
¿Qué métodos de pago acepta Rakumart?
Consulta las opciones de pago actualizadas en nuestra web. Generalmente se aceptan transferencia bancaria y otros métodos electrónicos.

Conclusión: Tu Importación desde China a España, Simplificada

Importar desde China a España con Rakumart es un proceso guiado de principio a fin: búsqueda en 1688, compra a fábrica, control de calidad, envío internacional y seguimiento hasta tu puerta. No necesitas hablar chino, no necesitas buscar transportistas por tu cuenta y no tienes que preocuparte por la calidad del producto.
¿Listo para empezar? Crea tu cuenta en Rakumart y realiza tu primer pedido, o para recibir asesoría personalizada. También puedes explorar nuestros